欢迎访问威海水务局!
重大项目建设
首页
>>
水利工程
>>
重大项目建设
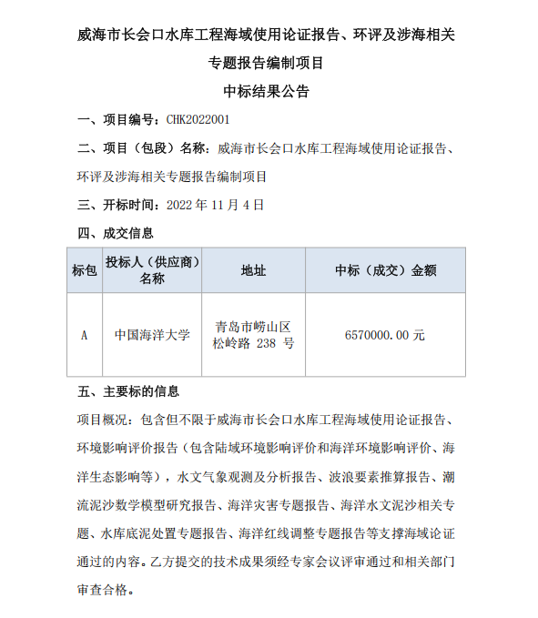
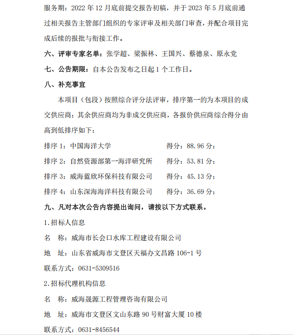
威海市长会口水库工程海域使用论证报告、环评及涉海相关专题报告编制项目中标结果公告
发布日期:2025-06-13 17:44
访问次数:
信息来源:威海市水务局
字号:[
大
中
小
]
打印本页
关闭窗口